上门开壳检查。原型号为IF0101—0101,板上ABE,电路R425(10kΩ)、R341(120kΩ)、R321(100kΩ)均已烧毁,看来高压包是损坏无疑。此机是飞利浦机芯,与早期的TCL9328系列机芯几乎一模一样。其高压包损坏率较高,在高压包损坏的同时常伴随着ABL电路的R425、R341、R321烧毁,甚至集成块304(TDA3504)损坏。高压包IF0101-0101不难配,决定试用其他高压包改装。
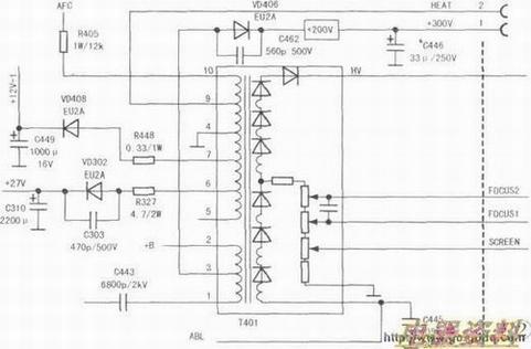
仔细查看原机线路图(见图1)。原高压包引脚功能如表1。参考现有的高压包引脚功能,决定用海信TC2918D的高压包BSC-N2420A来代换。海信TC2918D的高压包线路原理图及引脚功能分别见图2和表2。对比之下基本上无需大的改动。代换高压包并更换R425、R341、R321、D305后试机,呈水平亮线。又查得场输出集成块IC401(TDA3654)烧裂,更换后再试机,出现满屏白光。根据经验,高压包损坏的同时IC304(TDA3504)很可能损坏。于是代换IC304后试机,图像终于出现了,但全部是黑白图像。开机实测有关色度处理IC301(TDA4565)(10)脚和IC302(TDA4555)(13)脚供电脚均为10.5v。高压包(6)脚输出整流后的电压为+32V,比原机+27V偏高,(7)脚输出整流后的电压为+13v,比原机+15v偏低。决定先把电压恢复正常。(6)脚输出整流后的电压偏高5v,决定减少高压包的线圈匝数。在高压包的磁芯上用绝缘良好的导线绕了5圈,然后与(6)脚反方向串联后再整流,实测电压降至+27V。(7)脚输出整流后的电压偏低2V,试将原(7)脚外限流电阻R436由8.2Ω改为2.7Ω,实测ZD402的负端升至+12V,但试机仍无彩色出现。复查有关色度处理,测得IC301(10)脚和IC302(13)脚电压都升至+12V。正常。为了迅速缩小故障范围,如图3所示短接了IC301(1)脚R—Y输入和(8)脚R—Y输出、(2)脚B—Y输入和(7)脚B—Y输出、(17)脚Y输入和(12)脚输出后试机,彩色出现,但彩色。更换IC301后彩色恢复正常。再观察图像,发现行幅窄。调节行幅和枕校电位器VR402、VR403,效果不理想。最后在逆程C411(0.01μF/1600V)两端并联了一只472的后,行幅恢复正常。
表1
| 引脚 | 1 | 2 | 3 | 4 | 5 | 6 | 7 | 8 | 9 | 10 |
| 功能 | 行管c极 | +B | +200V | 地 | 空 | +27V | +15V | ABL | 灯丝电压 | 空 |
| 引脚 | 1 | 2 | 3 | 4 | 5 | 6 | 7 | 8 | 9 | lO |
| 功能 | 行管c极 | +B | +200V | 地 | 空 | 32V | +13V | ABL | 灯丝电压 | AFC |
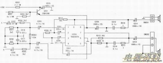
最后来试声音。发现音量很小且有严重的交流声。怀疑伴音集成块也烧坏了。此机的伴音功放块采用TDA2007A(见图4),9脚双声道集成块,比较少见。主要引脚功能如下:(1)脚L输入、(9)脚L输出、(5)脚R输入、(7)脚R输出、(8)脚接+18V、(6)脚接地。考虑再三,决定用长虹D2522型彩电用的9脚双声道集成块TDAl521A(见图5)来代换。其主要引脚功能如下:(1)脚L输入,(4)脚L输出,(9)脚R输入,(6)脚R输出,(7)脚接+22V,(5)脚接地,(2)、(3)、(8)脚连在一起通过一只100μF的电容接地。对比之后进行了如下更改:将TDA1521A(1)、(4)、(9)、(6)、(7)、(5)脚分别接入原TDA2007A的(1)、(9)、(5)、(7)、(8)、(6)脚,将(2)、(3)、(8)脚连在一起,通过一只100μF的电容接地,固定好后试机,故障排除。



