●
品书香
>
电子设备技术
>
电器维修技术
>
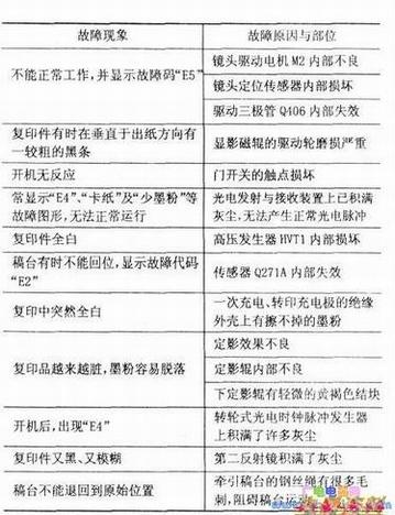
佳能NP125型复印机常见故障现象及原因分析
上一篇:
激光打印机清洁时的注意事项
下一篇:
佳能NP155型复印机常见故障现象及原因分析
热点内容
·
采用TDA4857机芯彩色显示
·
创维21N29000型彩电显像管
·
52寸夏普屏双背光板常见故
·
巧改饮水机指示灯兼作夜间
·
彩电IIC总线故障特征、原
·
采用SAM9222G机芯彩色显示
·
美的MC-PSY18C电磁炉常见
·
常见中央空调故障与解决方
·
全自动洗衣机脱水桶时转时
·
检修液晶彩电背光灯电源电