● 品书香 > 电子设备技术 > 电器维修技术 >

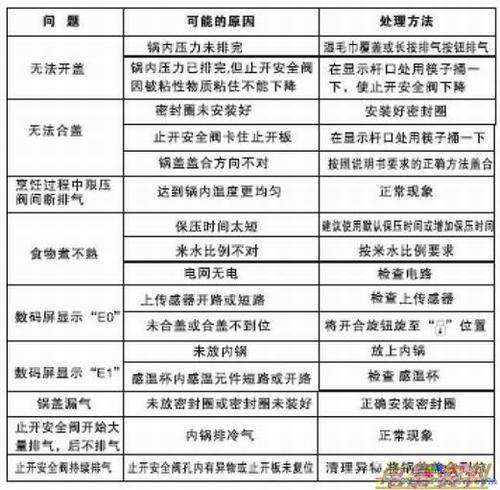
苏泊尔YC8系列电压力锅常见故障分析及处理


苏泊尔YC8系列电压力锅常见故障分析及处理

  • 上一篇:奔腾浴室取暖器常见故障及解决方法
  • 下一篇:苏泊尔YD8系列电压力锅常见故障分析及处理
热点内容
    ·波轮轴套总成的拆卸
    ·飞利浦TDA单片彩电特有黑
    ·采用LA7688单片机芯彩电伴
    ·耐奇YB-831A型滚动式按摩
    ·LC863528与LC863328代换方
    ·两路电脑程控打铃器预置时
    ·液晶彩电背光灯不亮,保险
    ·电子马桶盖设计问题的处理
    ·CST2003智能数字压力校验
    ·开关电源的检修方法