● 品书香 > 电子设备技术 > 电器维修技术 >

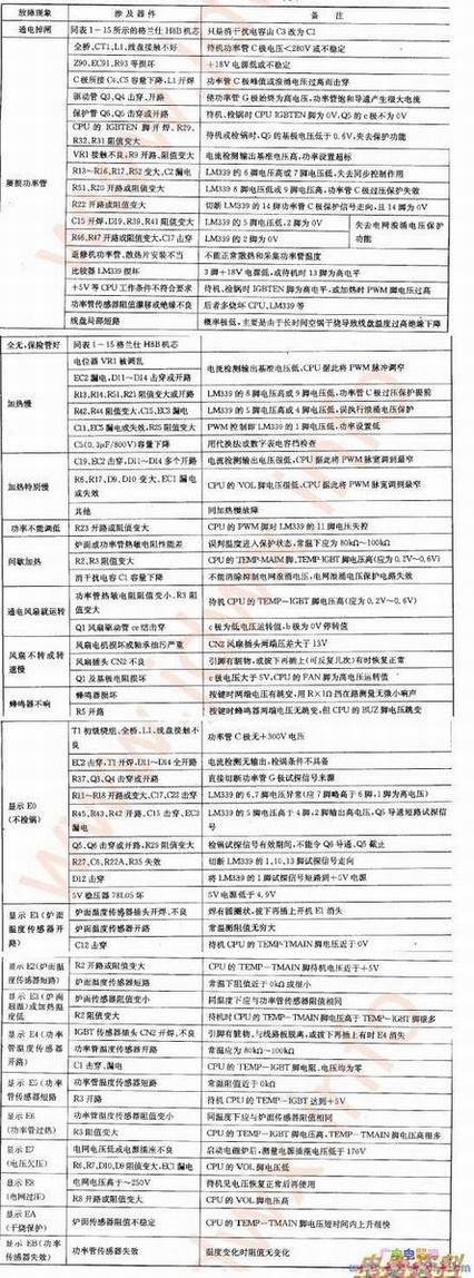
美的新型电磁炉常见故障检修方法


美的新型电磁炉常见故障检修方法

  • 上一篇:美的MC-EF197电磁炉常见故障检修方法
  • 下一篇:美的MC-PVY22A电磁炉常见故障检修方法
热点内容
    ·有线电视通讯干扰及处理
    ·保险元件的代换原则
    ·等离子电视机的维修思路
    ·鼠标最与电脑连接的电缆芯
    ·电动机接通电源,不转有嗡
    ·家用水泵的维护与检修方法
    ·中央空调主机温度传感器的
    ·电饭锅不保温的检修思路
    ·电动车电机造成电机不转的
    ·液晶显示器MCU电路常见故