●
品书香
>
电子设备技术
>
电器维修技术
>
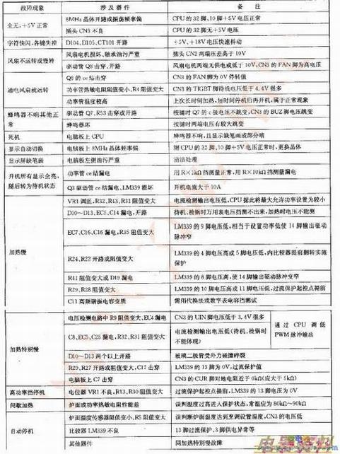
格兰仕GAL0508DCL机芯电磁炉常见故障检修方法
上一篇:
电饭煲经常烧焦饭故障速修
下一篇:
格兰仕H8B机芯电磁炉常见故障检修思路
热点内容
·
柜式空调室内机排水水嘴的
·
三洋超级单芯片的代换
·
简洁方便的焊盘焊孔除锡方
·
用万用电源板代换电磁灶低
·
康佳液晶平板彩电三无、不
·
松下NN-K5540型微波炉升压
·
TDA9383与TDA9380的代换
·
高电压锂离子电池组的充电
·
万利达N28型VCD机伺服系统
·
请注意:A3机芯场集成块LA