●
品书香
>
电子设备技术
>
电器电路基础
>
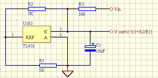
TL431可调电压基准的接法
1.这种接法提供2.5V基准,简单适用。
2.该接法可以提供一个可以调节的基准电压。电压输出为2.5×(1+R2/R1)。
上一篇:
如何选择合适的电源?
下一篇:
电路图中的电源电路
热点内容
·
SystemC-sc_in_clk和sc_cl
·
天线手册大全
·
总谐波失真
·
什么是蓝牙?
·
电工理论知识-磁路与变压
·
应力式涡街流量传感器的结
·
反相器驱动发光二极管的连
·
如何用万用表区分光敏二极
·
点阵液晶显示模块直接访问
·
OLED显示屏